2025年9月5日,河南省教育厅办公室下发了《关于做好2025年度基层就业国家助学贷款代偿工作的通知》,我省基层代偿工作正式启动,快和小编一起看看吧。
温馨提醒:因手机不同版面会显示不全,建议用浏览器打开。
代偿政策
1代偿资格
高校全日制应届毕业的本专科生(含高职、第二学士学位)、研究生(含非应届毕业的“大学生村干部”)到我省艰苦边远地区基层单位就业、服务期在3年以上(含3年)、服务期考核合格的,其在校学习期间获得的国家助学贷款(含高校国家助学贷款和生源地信用助学贷款)的本金由财政实行代偿(定向、委培以及在校学习期间已享受免除学费政策的学生除外)。
2代偿范围
“艰苦边远地区”范围是我省原国家连片特困地区重点县、原国家扶贫开发重点县和原省定扶贫开发工作重点县(详见附件1),其中,“农村特岗教师”和“大学生村干部”服务艰苦边远地区的范围为全省所有省辖市、济源示范区和航空港区。
3代偿标准
基层就业国家助学贷款代偿标准随国家现行助学贷款政策进行调整。2024年起,本专科生每生每年最高不超过20000元,研究生每生每年最高不超过25000元。毕业生在校学习期间每年实际获得的国家助学贷款低于代偿标准的,按照实际获得的国家助学贷款金额予以代偿。超出标准部分不予代偿。
4代偿类别
对于中高职、专升本、本硕博连读的毕业生,按照就业时毕业学段的学制年限代偿,即中高职代偿高职学段国家助学贷款、专升本代偿本科学段国家助学贷款,以此类推。
5代偿时限
每年9月30日前服务期满三年且符合上述条件的毕业生可于当年申请贷款代偿,10月1日以后服务期满三年的毕业生在下年度申请贷款代偿。服务期满三年后符合代偿条件但超过两年仍未按规定办理代偿手续的服务基层人员,视为自动放弃代偿资格。
办理及审核流程
1个人申请
2025年9月-10月10日(含),符合基层就业国家助学贷款代偿条件的高校毕业生应登录河南省高校学生资助在线系统(网址:http://gxzizhu.jyt.henan.gov.cn/fwjc)填写相关信息,县级学生资助部门进行初审,通过后方可打印《河南省基层就业国家助学贷款代偿申请表》(见附件2,以下简称《申请表)。申请人按照《申请表》要求,准备相关证明材料,提交至服务基层单位所在县级学生资助部门审核。10月11日,个人在线申请系统关闭,不再受理个人申请。
2县级初审
2025年9月-10月15日(含),县级学生资助部门对申请基层就业国家助学贷款代偿人员的代偿资格、《申请表》中填报的信息及相关证明材料的真实性、准确性进行审核,符合条件的,通过县级审核,并在河南省高校学生资助业务信息管理系统中录入县级审核结果。
3市级审核
2025年10月20日前,市级学生资助部门对所属县级上报的基层就业代偿材料进行审核,重点审核申请人员代偿资格、《申请表》和证明材料的完整性、准确性,符合条件的,通过市级审核,在《申请表》市级学生资助部门意见盖章,并将市级审核结果录入河南省高校学生资助业务信息管理系统。盖章后的《申请表》和相关证明材料一并返回至各县级学生资助部门留存备查。
4省级审核
2025年10月27日前(含),各市级学生资助部门要将加盖公章的《河南省2025年度基层就业国家助学贷款代偿情况汇总表》(附件3)和《河南省2024年度基层就业国家助学贷款代偿资金落实情况统计表》(附件4)(PDF格式和EXCEL格式文件),一并通过联想网盘报送至省学生资助中心,进行省级复核。
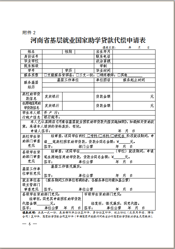
所需材料
1河南省高等学校毕业生国家助学贷款代偿申请表
2身份证复印件
3毕业证复印件
4就业协议(或录用手续、聘任合同)复印件
5国家助学贷款合同复印件(需加盖原办理单位公章、如申请的是国家开发银行河南省分行国家助学贷款的学生无需提供此项材料)


来源:豫学之友
- 上一篇:资助育人 | 郑财资助政策全解读
- 下一篇:安全育人丨国防教育知识宣传
